فرنسا الجديدة
Viceroyalty of New France فرنسا الجديدة Vice-royauté de Nouvelle-France | |||||||||||||||
|---|---|---|---|---|---|---|---|---|---|---|---|---|---|---|---|
| 1534–1763 | |||||||||||||||
| المكانة | مقاطعة فرنسية | ||||||||||||||
| العاصمة | كويبك | ||||||||||||||
| اللغات الشائعة | الفرنسية | ||||||||||||||
| الدين | كاثوليكية | ||||||||||||||
| الحكومة | ملكية | ||||||||||||||
• 1663–1715 | الملك لويس الرابع عشر | ||||||||||||||
• 1715–1763 | الملك لويس الخامس عشر | ||||||||||||||
| التشريع | Sovereign Council of New France | ||||||||||||||
| التاريخ | |||||||||||||||
• ادارة ملكية | 1663 | ||||||||||||||
| 1759 | |||||||||||||||
| 1760 | |||||||||||||||
| 10 فبراير (1763) 1763 | |||||||||||||||
| Currency | جنيه فرنسا الجديد | ||||||||||||||
| |||||||||||||||
| Today part of | |||||||||||||||
فرنسا الجديدة New France، (فرنسية: Nouvelle-France)، هي الفترة التي استعمرت فيها فرنسا أمريكا الشمالية خلال فترة بدأت باستكشاف نهر لسانت لورنس بواسطة جاك كارتيه عام 1534 وانتهت بالتخلي عن فرنسا الجديدة لإسپانيا وبريطانيا العظمى عام 1763.
في ذروتها عام 1712 (قبل معاهدة اوترخت)، كانت أراضي فرنسا الجديدة تمتد من نيوفاوندلاند حتى جبال روكي ومن خليج هودسون حتى خليج المكسيك. كانت أراضي فرنسا الجديدة تنقسم إلى خمس مستعمرات، لكل منها ادارة مستقلة: كندا، أكاديا، خليج هودسون، نيوفاوندلاند،[1] ولويزيانا. أسفرت معاهدة اوترخت عن تخلي فرنسا عن أكاديا، خليج هودسون، ونيوفاوندلاند، وتأسيس مستعمرة إليه رويال (كاپ برتون آيلاند) خلفاً لأكاديا.[2][3]
تخلت فرنسا عن بقية فرنسا الجديدة، عدا جزر سان پيير وميكلون، إلى بريطانيا العظمى وإسپانيا حسب معاهدة باريس، والتي أنهت حرب السبعة أعوام (الحرب الفرنسية والهندية). فاز بريطانيا العظمى بالأراضي الشرقية لنهر المسيسيپي، والتي تشمل كندا، أكاديا، أجزاء من لويزيانا، بينما فازت إسپانيا بالأراضي الغربية في القسم الأكبر من لويزيانا. أعادت إسپانيا أراضيها من لويزيانا إلى فرنسا عام 1800 تحت معاهدة سان إيدفونسو، لكنه القائد الفرنسي ناپليون بوناپارت باعها للولايات المتحدة في صفقة لويزيانا عام 1803، لتنتهي للأبد الجهود الاستعمارية الفرنسية لأراضي أمريكا الشمالية.
الاستكشاف المبكر
في حوالي عام 1522، أستطاع المستكشف الإيطالي جيوڤاني ده ڤرازانو أن يقنع الملك الفرنسي فرانسوا الأول بإرسال رحلة استكشاف لطرق أقصر للوصول إلى كاثاي، الاسم القديم لمنشوريا في آسيا. وقي نهاية عام 1523م، أبحر فارازانو من ميناء دييبو على متن مركب سريع الحركة مع 53 بحارا قاطعاً المحيط الأطلسي ليصل إلى ساحل كارولينا عام 1524م. ثم توجه شمالاً ليثبت مرساه في مضائق خليج نيويورك ليكون أول من اكتشف جزيرة نيويورك فسماها نيو أنغوليم على اسم الملك الذي كان كنت مقاطعة أنگوليم. أقنعت هذه الرحلة الملك على السعي لتأسيس مستوطنة في البلاد الجديدة.
في عام 1534م، نصب جاك كارتيه صليبا على شبه جزيرة غاسبيه معلنا تطويب الأرض باسم الملك فرانسوا الأول فأصبحت أول مقاطعة في فرنسا الجديدة. باءت المحاولات الأولى للإستطيتان بالفشل. لذلك، تابع الصيادين الفرنسين الأبحار شمالا وخصوصاً على على نهر سانت لورنس حيث تحالفوا مع سكان الأرض الأصليين. كما أتهم وجدوا كميات كبيرة من حيوانات القندس ذو الفراء الثمين المطلوب بكثرة بأوروبا. فقرر الملك توسيع استيطانه للمنطقة من أجل السيطرة على أميركا.
ومن المحاولات الفرنسية الأولى لاستيطان أميركا كان في منطقة فورت كارولين التي هي جاكسونڤيل الحالية التي تأسست من قبل رينيه غولاين دو لودونيير وجان ريبوه كملاذ آمن لجماعة الهوگينو الپروتيستانتية. إلا أنهم قتلوا من قبل الإسپاني بيدرو مينينديز دي أفيلس يوم 28 أغسطس 1565 ثم حولها إلى مستوطنة سانت أوگسطين في نفس العام، قبل أن يعود فرنسي آخر يدعى دومينيك ده گورگ وينتقم من الإسپان.
بعثات الجزويت
الاستيلاء الملكي ومحاولات التسوية
تجارة الفراء
كورير ده بوا
السكان الأصليون
النزاعات العسكرية
هجوم السكان الأصليين على مونتريال
حرب الملك وليام
حرب الملكة آن
حرب الأب رال
حرب الملك جورج
حرب الأب لولتر
الحرب الفرنسية والهندية
النتائج
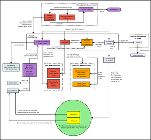
القضايا القانونية في فرنسا الحجديدة
- كان القانون الأساسي لفرنسا الجديدة هو Coutume de Paris.
- كانت المحاكم الصغرة والملكية تقع في كويبك، تروا-ريڤريه ومونتريال
- رئيس الموظفين القانونين في المحاكم الملكية كان الجنرال الجنائي والمدني أو القاضي الملكي
- محاكم أخرى
- أميروته - المحاكم البحرية
- المحكمة الملكية - الأساقفة (مدنية وجنائية)
- كانت محكمة النقض made to the Sovereign Council of New France and Sovereign Council of Louisbourg (after 1713)
- Seigneuries heard minor legal issues[4]
التقسيمات السياسية
انظر أيضاً
المصادر
- ^ "The French Settlement of Placentia: Newfoundland and Labrador Heritage". Heritage Canada. Retrieved 2010-06-30.
- ^ Control and Order in French Colonial Louisbourg, 1713–1758, Andrew John Bayly Johnston, 2001, MSU Press pp. 8–9 [1]
- ^ "Archaeology Program 2010". Fortressoflouisbourg.ca. Retrieved 2010-06-30.
- ^ "Exhibitions/Administration/The Administration of Justice". Champlain2004.org. Retrieved 2010-06-30.
قراءات إضافية
- Chartrand, René (2008), The Forts of New France in Northeast America 1600–1763, Osprey Pub, ISBN 978-1-84603-255-4, http://books.google.ca/books?id=njiVxEIVM0AC&lpg=PP1&dq=New%20France&pg=PP1#v=onepage&q&f=true
- Chartrand, René (2008), The forts of New France : the Great Lakes, the Plains and the Gulf Coast, 1600–1763, Osprey Pub, ISBN 978-1-84603-504-3, http://books.google.ca/books?id=RNhWYYZBlEEC&lpg=PP1&dq=New%20France&pg=PP1#v=onepage&q&f=true
- Choquette, Leslie. Frenchmen into peasants : modernity and tradition in the peopling of French Canada. Cambridge, MA : Harvard University Press, 1997. ISBN 0-674-32315-7. Translated into French as: De Français à paysans : modernité et tradition dans le peuplement du Canada français. Sillery, Québec : Septentrion, 2001. ISBN 2-89448-196-9
- Dale, Ronald J., The Fall of New France: How the French Lost a North American Empire, 1754–1763 2004, James Lorimer and Company, Ltd., Toronto.
- Dechêne, Louise. Habitants and merchants in seventeenth-century Montreal. Montreal : McGill-Queen's University Press, 1992. Translated from French by Liana Vardi.
- Greer, Allan. The people of New France. Toronto : University of Toronto Press, 1997. ISBN 0-8020-7816-8.
- Havard, Gilles et Vidal, Cécile. Histoire de l'Amérique française. Paris : Flammarion, 2003. ISBN 2-08-210045-6.
- Kingsford, William Kingsford. The History of Canada: Canada under French rule Roswell & Hutchinson, 1890 Harvard University
- Lahaise, Robert et Vallerand, Noël. La Nouvelle-France 1524–1760. Outremont, Québec : Lanctôt, 1999. ISBN 2-89485-060-3.
- Moogk, Peter N. La Nouvelle-France : the making of French Canada : a cultural history. East Lansing: Michigan State University Press, 2000. ISBN 0-87013-528-7.
- Trigger, Bruce. ( 1976) The Children of Aataentsic. A history of the Huron People to 1660. Montreal: McGill-Queens University Press.
- Wrong, George M. and Langton, H.H. (1914) The Chronicles of Canada: Volume II – The Rise of New France Fireship Press (2009), ISBN 1-934757-45-4
- Wrong, George M. (1918), The Conquest of New France: A Chronicle of the Colonial Wars, Yale University Press, ISBN 1-58057-276-6, http://books.google.com/books?id=Hg3icC-WNdkC&printsec=frontcover&dq=1580572766#v=onepage&q&f=false, retrieved on 4 March 2011
تأريخ
- Greer, Allan. "National, Transnational, and Hypernational Historiographies: New France Meets Early American History," Canadian Historical Review, Dec 2010, Vol. 91 Issue 4, pp 695–724
وصلات خارجية
- The Virtual Museum of New France, Canadian Museum of Civilization
- France In America Bibliothèque nationale de France / Library of Congress site (click on Themes) – text and maps
- Chronologie de l'histoire du Québec (French) (List of Governors, Intendants, and Bishops)
- New France: 1524–1763
- Archives Canada-France. Digitisation project of the national archives of Canada and France
- Seven Years War timeline
- The Canadian Encyclopedia
- World Digital Library presentation of Descripsion des costs, pts., rades, illes de la Nouuele France faict selon son vray méridienor Description of the Coasts, Points, Harbours and Islands of New France. Library of Congress.
- [2] map of French Empire in 1683
- Pages using infobox country with unknown parameters
- Pages using infobox country or infobox former country with the flag caption or type parameters
- Former country articles using status text with Colony or Exile
- Articles containing فرنسية-language text
- Pages using Lang-xx templates
- Articles with hatnote templates targeting a nonexistent page
- Pages with empty portal template
- فرنسا الجديدة
- الاستعمار الفرنسي للأمريكتين
- مستعمرة الولايات المتحدة (فرنسية)
- استعمار الأمريكتين
- التاريخ الاستعماري للولايات المتحدة
- تاريخ كندا
- دول وأراضي تأسست في 1663
- انحلالات 1763
- مستوطنات استعمارية في أمريكا الشمالية
- Viceroyalties