التهاب
الالتهاب inflammation مجمل ارتكاسات الأنسجة الحيَّة تجاه الأذيَّات المختلفة الواقعة عليها. وقد تكون هذه الأذيات ذات طبيعة فيزيائية، أو كيمياوية، أو مناعية أو تكون بفعل العوامل الممرضة الحية كالجراثيم و الطفيليات والحُمات (الفيروسات).
وصف سلسيوس Celsius الروماني الالتهاب في القرن الأول الميلادي وعرَّفه بعلاماته الرئيسة الأربع المشهورة: الاحمرار والتورم والحرارة والألم.
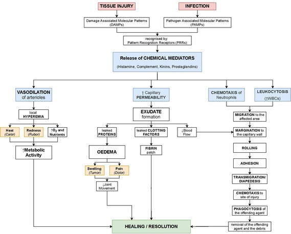
تُعد الحادثة الالتهابية وسيلة يُدافع فيها البدن عن ذاته ويسعى بوساطتها إلى حصر العامل المؤذي وتعديل فعله وإزالته، ثم إعادة الأنسجة إلى حالتها الطبيعية. وهي حادثة معقدة تتداخل فيها عناصر مختلفة تدور حوادثها في النسيج الضام حيث تكثر الأوعية الدمويَّة.
وتتصف الحادثة الالتهابية دوماً أياً كان العامل المسبب بخواص عامة متماثلة، وتمر بمرحلتين متتاليتين: الأولى سريعة الحدوث، تدوم من بضع ثوان حتى عدة ساعات تسمّى المرحلة الوعائية، والتالية أبطأ سيراً، تتكامل في غضون عدة أيام وتدعى المرحلة الخلوية.
و يشكل الالتهاب ضرورة لبقاء الكائن الحي ، فهو و سيلة دفاعية ضد أي من المثيرات كالبكتيريا و الفيروسات و غيرها.
أسباب الالتهاب
- جرثومية: تكون بسبب البكتيريا، الفيروسات
- ميكانكية: الصدمات ، الجروح ، الخدوش
- كميائية: مختلف المواد الكميائية ، كالاحماض
- الأورام: السرطانات
- فيزيائية: مثل الزيادة في درجة الحرارة بشكل كبير أو الانخفاض الشديد في الحرارة
مرحلة الالتهاب الوعائية
تتضمن هذه المرحلة مجموعة من الارتكاسات هي: تبدل قطر الوعاء في البؤرة الالتهابية وزيادة نفوذيته مع تكون الوذمة الالتهابية.
1ـ تبدل قطر الوعاء وكمية الدم الجارية: تتقبض الشريِّينات في منطقة الأذية تقبضا سريعا يزول بعد برهة وجيزة، يتلوه دور أكثر تطوراً في المرحلة الوعائية هو التوسع الوعائي، فيتسعُ الوعاء، وتغزُر كمية الدم الجارية فيه، مما يسبب احمرار المنطقة المصابة وارتفاع درجة حرارتها، ويزداد ضغط المصورة السُّكوني فَترشحُ كمية من السائل من داخل الوعاء إلى خارجه من خلال جدارِه تكون محمَّلَةً بكمية قليلة من البروتينات فيدعى السائل الراشحُ آنذاك بالرشحة transudate.
2ـ زيادة النَّفُوذية الوعائية وتكوّن النضحة exudate: تتكامل المرحلة الوعائية من الحادثة الالتهابية بازدياد نفوذية مجمل الأوعية الدقيقة من شُريينات ووُرَيِّدات وأوعية شَعرية، إذ يسمح جدار الوعاء بمرور كميات كبيرة من السوائل والبروتينات إلى الأنسجة خارج الوعاء، وتدعى هذه السوائل الغنيّة بالبروتينات النضحة. وتحوي النضحة معظم أنماط كُريينات (غلوبولينات) المصورة إضافة إلى مولِّد اللِّيفين الذي يتخثَّرُ ويترسب على شكل ليفين في البؤرة الالتهابية خارج الوعاء. يؤدي تكوّن النضحة إلى تورم المنطقة المصابة وحدوث الوَذمة الالتهابية edema.
وللنضحة شأن كبير في الدفاع عن البدن، فبفضل السائل المتراكم تتمدد ذيفانات الجراثيم السامة وترفد البؤرة الالتهابية بالأضداد المعدِّلة لها. وهي تُسهمُ في عملية ابتلاع العوامل الممرضة بما تحتويه من خلايا وتساعد في تصريف نواتج العملية الالتهابية إلى الأوعية اللمفاوية. يؤدي ترسب الليفين خارج الوعاء الدموي إلى تكوين عائق آلي في وجه العوامل الممرضة وانتشارها.
وللخلية البطانية شأن مهم في زيادة النفوذية الوعائية بفضل ما تُفرِزُه من مواد تؤثر في زيادة هذه النفوذية، مع الإشارة إلى أن بطانة الوعاء ليست كتيمة فهي تمتلك فَضَوَات تفصل بين الخلايا، وجملة من الفجوات والقنيات الدقيقة داخل الهيولى الخلوية تدعى بحويصلات الاحِتساء pinocytosis ويزيد تَخَرُّب الخلايا البطانية أو تقلُّصها بتأثير بعض العوامل المؤذية من اتساع هذه الفَضَوَات ومن فعالية حُويصلات الاحِتساء مما يسمح لكمية كبيرة من السوائل والمواد البروتينية الكبيرة الحجم بمغادرة لُمعة الوعاء نحو الأنسجة المجاورة.
المرحلة الخلويَّـة
تتضمن هذه المرحلة التبدلات التي تطرأ على الخلايا الداخلة في عملية الالتهاب من كثيرات نوى معتدلة وحَمِضَة ووحيدات ـ بَلاعِم ولِمفاويات وخلايا بدينة mast cells وهذه التبدلات هي:
1ـ التوضُّع الهامشي: يتلو التوسع الوعائي مرحلة من الركود الدموي تتوضع الكريات الحمر من جرائها في مركز الوعاء، في حين تتجه الكريات البيض نحو محيطه وتبطؤ حركتها، ويمهد هذا التوضع الهامشي لالتصاق الكريات البيض على بطانة الوعاء، ويساعد على ذلك وجود شاردة الكلسيوم.
2ـ الانْسِلال diapedesis: هو اجتياز الكريات البيض جدار الوعاء الدموي وأول من وصف هذه الحادثة الألماني كونهايم Cohnheim. ويستلزم حدوث الانسلال تخرب في الغشاء القاعدي لكن سرعان ما يترمم بعد انسلال الكرية البيضاء. وتختلف سرعة انسلال الكريات البيض باختلاف أنواعها ففي حين يتطلب مرور مُفَصَصة النوى أربع ساعات يتطلب انسلال الوحيدات ـ البَلاعم وقتاً أطول يراوح حدُّه الأقصى ما بين 18 - 24 ساعة. ويعود هذا الاختلاف إلى الجذب الكيمياوي.
3ـ الجذب الكيمياوي chemotaxis: هو تحرك الخلايا تحركاً وحيد الاتجاه بتأثير تبدل كثافة بعض المواد الكيمياوية. وهو الأساس في حركة الكريات البيض في البؤرة الالتهابية. ومن عوامل الجذب الكيمياوي: النواتج الجرثومية، ومركبات جملة المتممة complement system والـ «لوكوتريين» leukotrienes. ولكل من هذه العوامل مستقبلات receptors خاصة على غشاء الكريات البيض الخلوي، وهكذا تتحرك الكرية البيضاء باتجاه البؤرة التي تتركز فيها عوامل الجذب الكيمياوي.
4 ـ البَلْعَمة phagocytosis: أول من وصَفَها متشنيكوف Metchnikoff. وتقوم بها خلايا متخصصة ذات فعالية سريعة تدعى البلاعم، وهي إما مُفَصَّصَة النوى المعتدلة أو الحَمِضَة وتعرف بالبليعمات microphages أو خلايا جملة الوحيدات ـ البلاعم monocytes macrophages. تتم عملية البلعمة على مراحل إذ تبدأ بتعرف الخلية الجسمَ المرشح للابتلاع ثم الالتصاق به ويستلزم ذلك تغليف هذا الجسم بمواد بروتينية منشؤها من المصورة تدعى بالطاهيات opsonines، وقد يحدث هذا الالتصاق بصورة فاعلة بوساطة معقَّد الضد ـ المستضد ـ المتممة، الذي يثبت الجسم الغريب على الخلية. تتلو ذلك مرحلة الابتلاع ingestion إذ تُرسل البَلْعَمُ اثنتين من أرجلها الكاذبة فتحيط بالجسم الغريب وتُدخله إلى هيولاها ثم تبدأ عملية هضم المادة المبتلعة وقتل العامل المُمرض الحي بآلية معقدة، أما نواتج الهضم فتختزن في هيولى البلعم أو تُلفظ خارج الخلية.
5 ـ دور اللمفاويات والخلايا البدينة: تُعد اللمفاويات والمصوريات عماد الدفاع المناعي للجسم فهي تعاضدُ البلاعم في الحادثة الالتهابية وفي عملية الاستجابة المناعية. أما الخلايا البدينة فتقوم بدور فعَّال في بدء الارتكاسات الالتهابية وفي نهايتها، إذ إنها تحتوي على مواد مضادة للتخثر ومقبضة للأوعية ومواد كالهستامين والهيبارين والسيروتونين يكون لها شأن بارز في بداية الالتهاب، ولمفرزات الخلايا البدينة تأثير في بناء النسيج الضام في أثناء عملية الترمُّم.
العوامل الكيمياوية الوسيطة في الالتهاب
الارتكاس الالتهابي ثابت المظاهر ولو اختلفت طبيعة الأذية ويبقى مدة طويلة بعد زوال تأثير الأذية المباشر في الأنسجة، مما يدل على وجود عوامل وسيطة تتدخل في العملية الالتهابية وقد ثبت أنها من طبيعة كيمياوية. ولهذه العوامل مصدران أولهما من المصورة والآخر نسيجي.
1 ـ العوامل الوسيطة الآتية من المصورة: وهي تشمل ما يأتي:
آـ جملة الكينينات kinines: وأهمها البراديكينين bradykinin الذي كشفه روشا وسيلفا Rocha-Silva عام 1949، وهي أكثر العوامل إحداثاً للنفوذية الوعائية إذ تؤدي إلى تقلص العضلات الملس وإثارة الألم والتوسع الشديد في الأوعية الشعرية مع زيادة نفوذيتها، وليس للكينينات تأثير معروف في عملية الجذب الكيمياوي.
ب ـ جملة المتممة: تتألف مع نواتج انشطارها من ثماني عشرة مُركِّبة بروتينية موجودة في المصورة، لها عمل الوسيط في عدد من التفاعلات المناعية، وتؤدي إلى مقاومة العوامل الجرثومية وزيادة النفوذية الوعائية والجذب الكيمياوي وتسهل أيضاً عملية الطهو opsonization تمهيداً للبلعمة، ولها أثر في حل الجراثيم والخلايا.
ج ـ جملة التخثر: يرافق تحول مولد الليفين إلى ليفين في نهاية عملية التخثر تكون الفيبرينوببتيدات fibrinopeptides التي تزيد النفوذية الوعائية والجذب الكيمياوي. أما البلازمين plasmin فتأثيره معقد إذ إنه يهضم مولد الليفين ويسهم في تنشيط شلال المتممة وانشطارها إلى نواتج ذات شأن في عملية الجذب الكيمياوي.
2 ـ العوامل الوسيطة من منشأ نسيجي: وهي تشمل الأمينات الفعالة في الأوعية والبروستاغلاندين واللوكوتريين والجسيمات الحالة واللمفوكينات:
آـ الأمينات الفعالة في الأوعية vasoactive amines: وتضم الهستامين histamin والسيروتونين serotonin، أما الأول فيتحرر من الخلايا البدينة بتأثير الكُرَيين المناعي IgE ومن الصفيحات الدموية. وتأثيره فوري وعابر يشمل المقوية الوعائية وزيادة النفوذية. أما السيروتونين فيماثل الهستامين في تأثيره إلا أنه يدوم مدة أطول، وتفرزه الخلايا البدينة والصفيحات والخلايا المعوية أليفة الكَرُوم enterochromaffins.
ب ـ البروستاغلاندين prostaglandin واللوكوتريين leukotrienes: وهي مواد شحمية حامضة طويلة السلسلة تتحرر من الخلايا المحسَّسة ولها تأثير مقبض في العضلات الملس وتأثير في النفوذية الوعائية.
ج ـ الجسيمات الحالّة lysosomes: تفرز محتواها إلى الوسط الخارجي محررة مجموعة من البروتينات والإنظيمات التي تؤذي الأوعية ولها تأثير جاذب كيمياوي ومولد الحرارة وقاتل الجراثيم. تستطيع بعض مركباتها تخريب الغشاء القاعدي وتركيب الكينينات من بروتينات المصورة المجزأة، وهي تخرب الليفين والغضروف.
د ـ اللمفوكينات lymphokines: بروتينات تحررها اللمفاويات التائية المحسسة وتُعد عوامل وسيطة، بعضها يزيد النفوذية الوعائية وبعضها تعد عوامل جذب كيمياوي أو عوامل مُحدثة للطفرة. ولها دور بارز في ارتكاسات فرط التحسس المتأخر وفي عملية الاستجابة المناعية.
==سير الحادثة الالتهابية==الغاية من حدوث الارتكاس الالتهابي هي الدفاع عن سلامة البدن التشريحية والوظيفية، ويتم ذلك كما ذكر من قبل عن طريق تكوّن النضحة الالتهابية وبفضل ما تقوم به الخلايا من مقاومة للعوامل الممرضة. ففي الأذيات الخفيفة يتبدَّد الارتكاس الالتهابي وينطفىء، أما في الأذيات الشديدة كالجروح الشديدة والحروق البليغة والإنتانات الشديدة فلا بد للبؤرة الالتهابية من أن تترمَّم ويحدث ذلك على النحو التالي: تقوم البلاعم بتنظيف البؤرة من نواتج العملية الالتهابية كأشلاء الخلايا الميتة والجراثيم التالفة والأجسام الغريبة، وتُرتَشَفُ الوذمة، وتقوم آنذاك الأَرُوْمَات الليفية fibroblasts بالتكاثر وإفراز ألياف الغراء والمادة الأساسية، وتتكاثر كذلك الأوعية الشعرية، فيتكون نسيج ضام حديث السن يعوض الضياع المادي الذي سببته الأذية، وتدعى هذه العملية بالترمم، ويدعى النسيج الضام المُستَحْدَث، مع ما يحتويه من خلايا، بالبرعم الحبيبي الالتهابي granulation tissue وبمرور الوقت يقل عدد الأرومات الليفية وتغْزُر الألياف وتتكون الندبة.
يحدث الالتهاب المزمن حينما تدوم الحادثة الالتهابية عدة أسابيع أو عدة أشهر ويكون الارتكاس آنذاك خلوياً أكثر منه نضحياً وتتعدد أشكال الخلايا، وتسيطر اللمفاويات والمصوريات والناسجات. ويمكن أن يتوقف الالتهاب المزمن بزوال السبب المؤدي إليه، إلا أن غزارة النسيج الضام المتكون تؤهب لحدوث التليف fibrosis الذي يُخشى من عقابيله التشريحية والوظيفية الخطرة.
أنواع الالتهاب
- التهاب حاد (Acute)
- التهاب تحت الحاد (sub acute)
- التهاب مزمن (Chronic Inflammation)
الالتهاب الحاد
الالتهاب الحاد هو أول استجابة دفاعية للجسم للإصابة أو المرض. الاستجابة تقودها الخلايا المناعية مثل العدلات والحمضات. يمكن أن يرتبط الالتهاب الحاد بالعدوى أو الإصابة الرضحية أو أمراض المناعة الذاتية (مثل التهاب المفاصل الروماتويدي) أو السرطان. على الرغم من أن الالتهاب الحاد هو جزء مهم من نظام الدفاع في الجسم، إلا أن الالتهاب الحاد المطول يمكن أن يتسبب في إصابة الأنسجة المصابة. تظهر هذه الأنواع من التغييرات بشكل شائع في الجلد والفم والجهاز الهضمي (المريء والمعدة والأمعاء الدقيقة والقولون).[1]
قد يقوم الطبيب بإزالة قطعة صغيرة من الأنسجة في إجراء يسمى الخزعة وإرسالها إلى أخصائي علم الأمراض للبحث عن التهاب حاد. من خلال فحص الأنسجة تحت المجهر، سيتمكن أخصائي علم الأمراض أيضًا من استبعاد الحالات الأخرى التي يمكن أن تبدو مثل الالتهاب مثل السرطان.
أمثلة الإلتهاب
- ما تقوم به العين من بإفراز الدمع لطرد جسم غريب .
- وكذلك القيء هو عملية دفاعية لطرد السموم من المعدة قبل أن يمتصها الجسم .
-ولكن أحيانا يكون رد الفعل قويا أو يستمر مدة طويلة ويؤدي إلى مضاعفات خطيرة. وهنا يتم التدخل بإعطاء الدواء اللازم لإيقاف هذه الأعراض.فمثلا : - لو لسعت نحلة شخصا في يده – أي أنها حقنت في جلده مادة غريبة – أو دخل فيروس في كبد الإنسان فسيقوم الجسم بإعلان حالة طواريء في تلك المنطقة، وتتنادى الأجسام المناعية ويفرز الهستامين فتتوسع الأوعية الدموية في المنطقة وتمتلىء بالسوائل فتتورم وترتفع فيها درجة الحرارة وقد توضع الحواجز أمام زحف الجسم الغريب وهو ما يدعى بالتليف ( وهو تحول الخلايا الحية إلى ما يشبه الألياف لا حياة فيها) فان استمر الالتهاب فقد يتليف معظم الكبد مثلا. لذا يجب إيقاف الالتهاب قبل أن يدمر الكبد أو الرئتين ( كما في الربو ) أو الكلية وغير ذلك.
-والالتهاب قد يحدث أحيانا ثم يذهب دون الحاجة لإعطاء أدوية، فقد تظهر حكة جلدية ثم تختفي أو يسيل الأنف بعض الوقت ثم يتوقف، ولكن هناك أعراض وحالات شديدة كالربو والتهيج الجلدي المؤلم وغير ذلك كثير مما يتطلب معه إعطاء الأدوية اللازمة ومنها أدوية الكورتيزون.
- إلتهاب اللّوزتين (حرارة وتعفّن وعسر بلع..)، مدّة الإصابة قصيرة لكن قد يمثّل خطراًُ؛ لأنّ له إمكانية التّحوّل من تعفّن موضعي في الفم إلى تعفّن إقليمي خطير يصيب الأذن.. أمّا في حالة ما إذا كانت الجرثومة المسبّبة لـالتهاب اللّوزتين من المكوّرات السّبحية فخطرها أكبر، لأنّها قد تتسبّب في إصابة مفصلية أو قلبية أو قصور كلوي لذا ينبغي علاج التهاب اللّوزتين سريعا بالمرديات.
- إلتهاب الشُُّعَب الرّئوية (يعرف بسعال نخامي وفير وعسر تنفّس وارتفاع لحرارة الجسم..), نميّز فيه:
-الإلتهاب الشُّعَبي الحادّ؛ تعفّن مؤقّت للقصبة الرّئوية، ينتج عن انتقال جراثيم الفم إليها (بعد اجتياز الجراثيم للدّرع الواقي الأوّل -اللّوزتين-وذلك إمّا لكثرتها, أو لضعف طارئ في مقاومة الجسم عند تعرّضه مثلا لزكام أو لمجرى الرّيح..).
-الإلتهاب الشّعبي المزمن وينتج عن تهيّج القصبات عند طول التّدخين أو عند إستنشاق متكرّر لهواء ملوّث..، تكمن خطورته في اقتصار هذا الدّاء في البدء على سعال نخامي قليل لا يؤبه له، لكن تزيد كمّيته لينتهي بفشل رئوي جدّ محرج.. يعالج في أربعة مراحل؛
- إزالة المهيّجات الإستنشاقية (الغبار, دخّان السّجائر, دخّان عوادم السّيّارات, غازات المصانع السّامّة,..),
- تحسين مقاومة الجسم (أكل متوازن, نوم كاف, رياضة, تجنّب مجرى الرّيح والوقاية من الزّكام باللّقاح..),
- مرديات تقاوم تعفّن القصبات,
- ترويض طبّي لتدريب المصاب على سـعـال فـعّـال يجرف مفرزات القصبات المخاطية المعوّقة.
- إلتهاب القولون المؤلم والمصاحَب بإسهال، قد ينتج عن؛
-اعتداء جرثومي (كبكتيريا السّالمونيلاّ) أو طفيلي (كالأميبا)..، -اعتداء تخمّري أو تفسّخي للموادّ العضوية من طرف أمّة الجراثيم, الـرِّمِّـية، -أو اعتداء بسموم غذائية؛ أغذية غير طاهرة (خضراوات وفواكه لم تغسل أو أغذية بائتة.. أو أغذية لم تحفظ جيدا, أو أطعمة تداولتها أيدي ملوّثة..).
العلاج
يعالج الالتهاب بالعمل على إزالة السبب فتستعمل الصادات في الالتهابات الجرثومية المنشأ (الأخماج) وبالعمل على تخفيف الظواهر العامة والموضعية المرافقة للعملية الالتهابية كالوذمة والألم والترفع الحروري فتعطى الأدوية المضادة للالتهاب والمُركنات ومضادّات الحمَّى. وقد مهَّد تعرُّف آليات الالتهاب والعوامل الكيمياوية الوسيطة لتركيب عقاقير جديدة مضادة للالتهاب ذات فعالية شديدة.
المصادر
| هذه بذرة مقالة عن العلوم الطبية تحتاج للنمو والتحسين، فساهم في إثرائها بالمشاركة في تحريرها. |
- ^ "التهاب حاد". mypathologyreport.ca. Retrieved 2021-04-10.
